简体版
|
繁体版
无障碍
集
网站首页
政府信息公开
信息公开指南
信息公开制度
信息公开目录
法定主动公开内容
信息公开年报
依申请公开
网上办事
互动交流
不动产登记
党风廉政
27479805
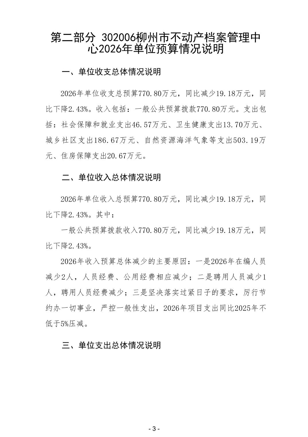
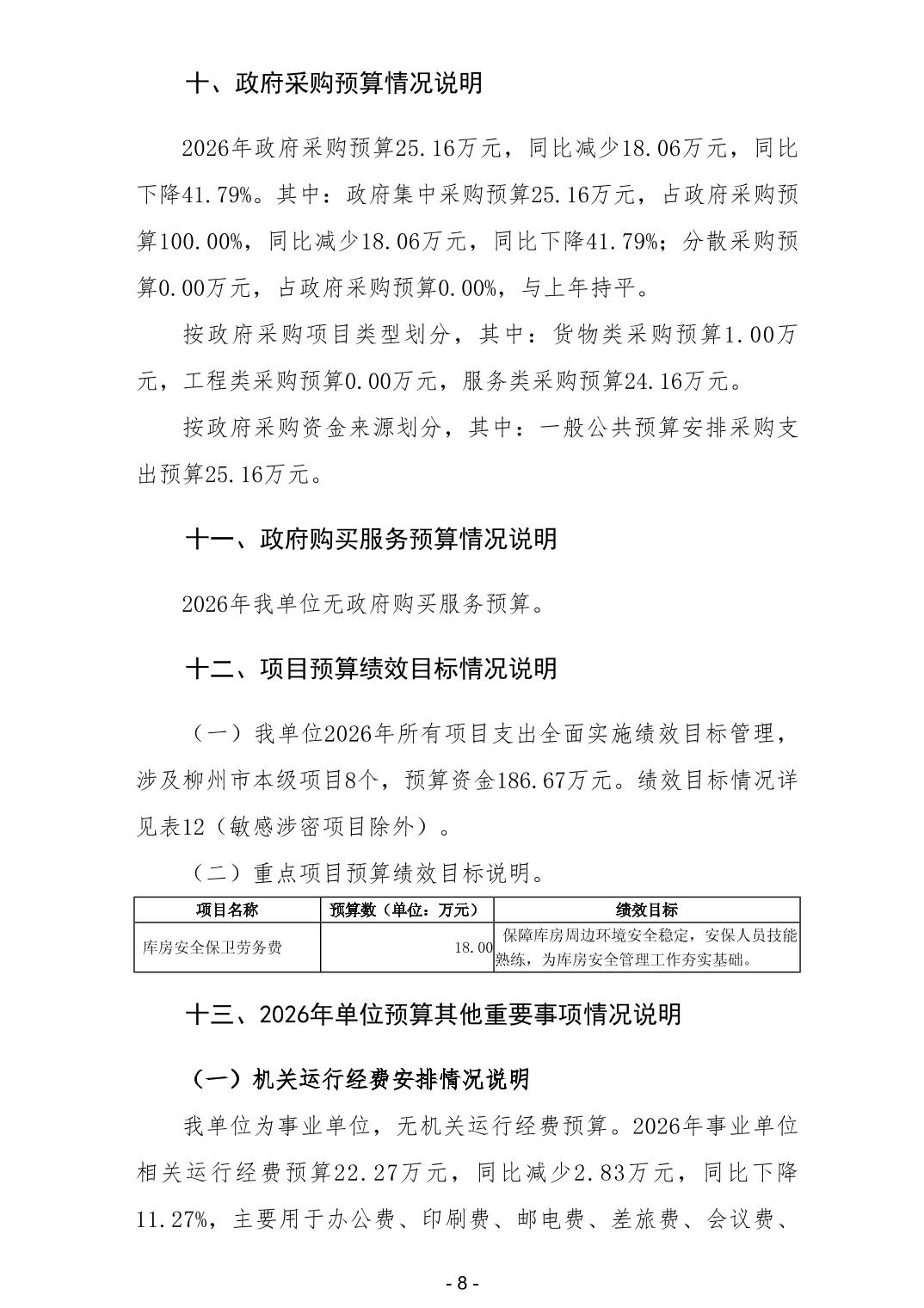
柳州市不动产档案管理中心2026年单位预算公开说明
20
柳州市不动产档案管理中心
2026-04-16
164676
预决算及三公经费
当前位置:
首页
>
政务公开
>
政府信息公开
>
法定主动公开内容
>
财政信息
>
预决算及三公经费
柳州市不动产档案管理中心2026年单位预算公开说明
2026-04-16 18:00 来源:柳州市不动产档案管理中心
我要收藏
公共资源调用站点
文章分享
分享
微信
头条
微博
空间
qq
【字体:
大
中
小
】
打印
文件下载:
302006柳州市不动产档案管理中心2026年单位预算公开说明.pdf
302006柳州市不动产档案管理中心2026年单位预算公开说明.docx
302006柳州市不动产档案管理中心2026年单位预算公开报表.xls
关联文件: